Organizasyon Şeması
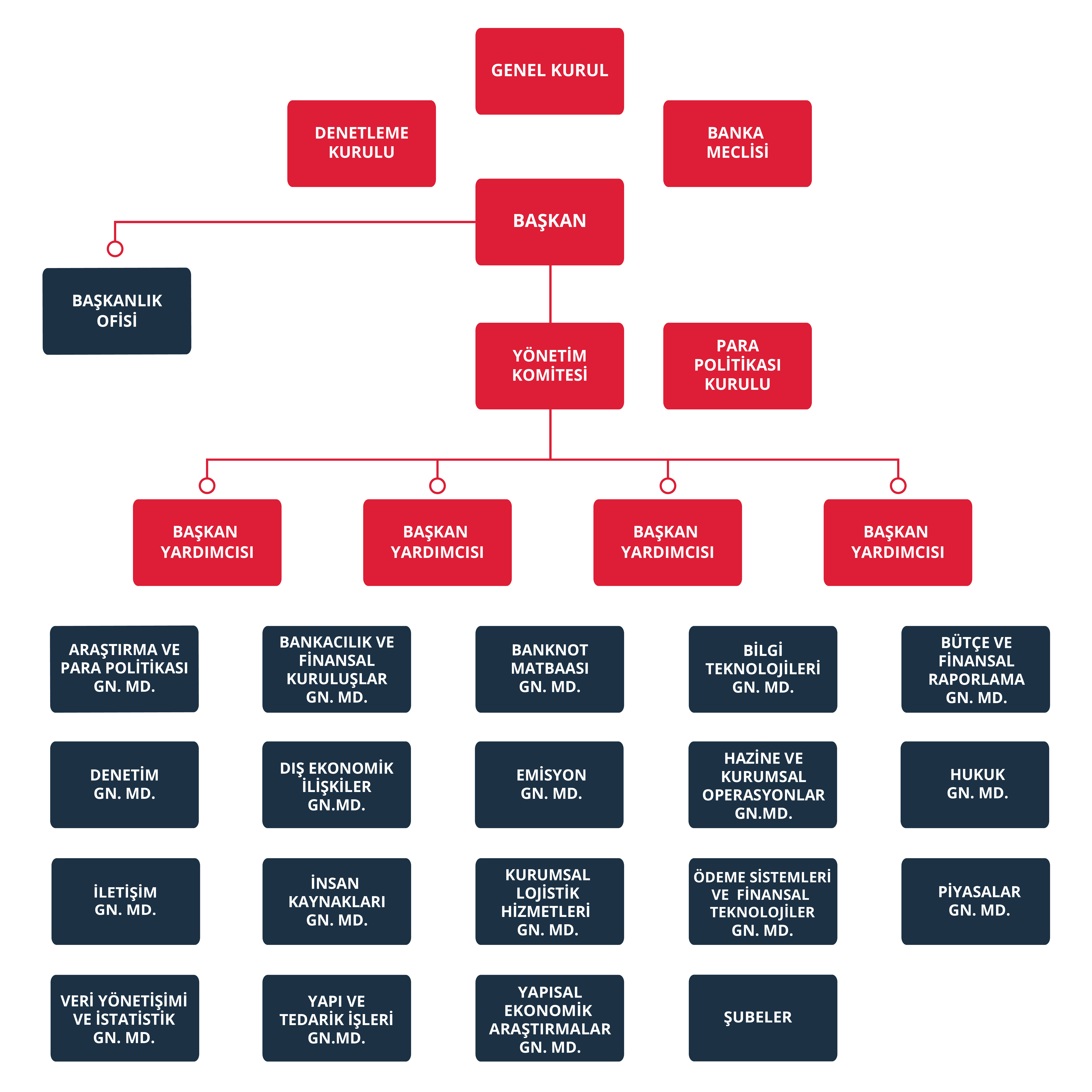
Merkez Bankası 11 Haziran 1930 tarihinde bir anonim şirket olarak kurulmuştur. Banka, İdare Merkezi, Banknot Matbaası ve Şubelerden oluşmaktadır. Bankanın İdare Merkezi Ankara’dadır. On dokuz Genel Müdürlük ve yirmi bir Şubeden oluşan Bankanın, 2025 yılı sonu itibarıyla 4.123 çalışanı bulunmaktadır.
İlgili Bağlantılar
